政务公开
本地报纸
地方文献信息平台
Search
当前所在位置:
首页
>
本地报纸
>
株洲日报
2024年03月31日《株洲日报》
第03版:专 版
PDF下载
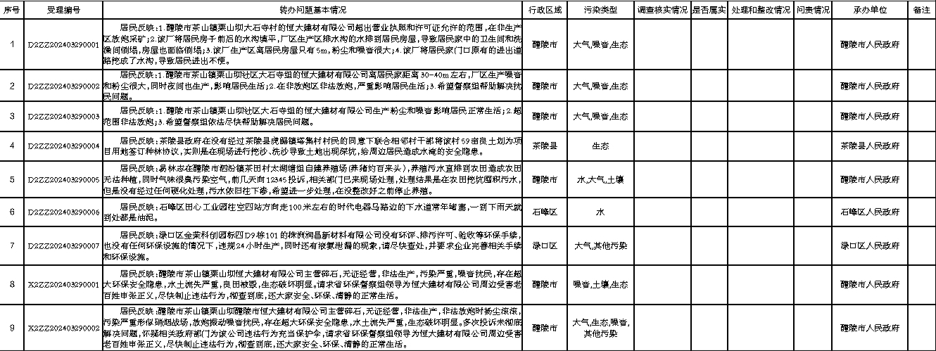
群众信访举报转办及地方查处情况汇总表
上一篇
下一篇
注:1.标*的问题为重点信访举报件;2.污染类型包括水、大气、土壤、生态、重金属、垃圾、噪声、油烟、扬尘、其他等。
上一篇
下一篇