政务公开
本地报纸
地方文献信息平台
Search
当前所在位置:
首页
>
本地报纸
>
株洲日报
2024年03月22日《株洲日报》
第05版:专版
PDF下载
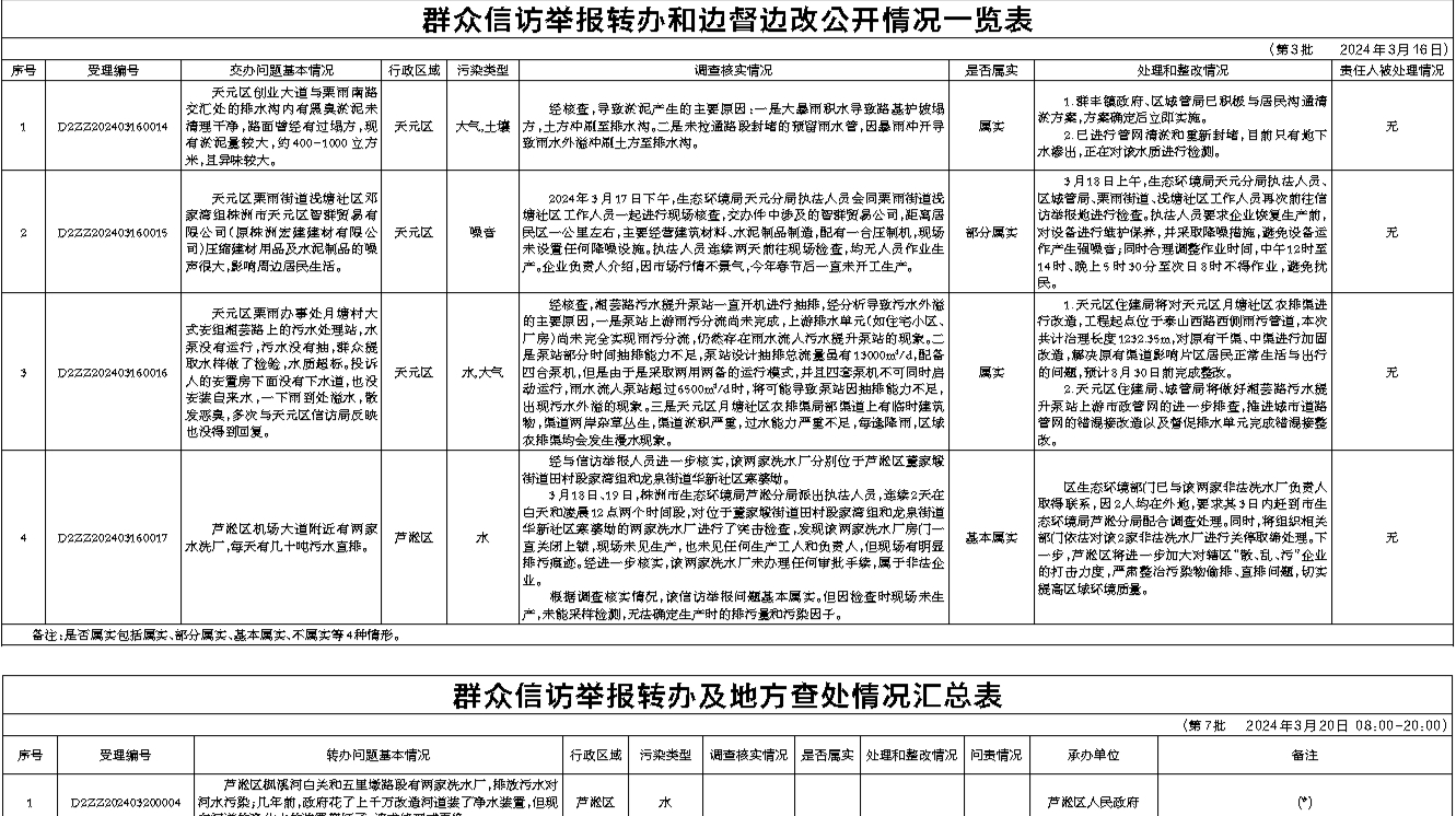
群众信访举报转办和边督边改公开情况一览表
上一篇
下一篇
上一篇
下一篇