政务公开
本地报纸
地方文献信息平台
Search
当前所在位置:
首页
>
本地报纸
>
株洲日报
2022年06月10日《株洲日报》
第02版:要闻
PDF下载
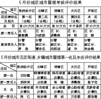
5月份城市管理 考核评价结果揭晓
上一篇
下一篇
株洲日报讯(全媒体记者/伍靖雯 通讯员/城关) 根据《城区城市管理考核评价办法》,市城市管理委员会办公室发布5月份城市管理考核评价结果。
城市管理考评监督电话:28681872
上一篇
下一篇