为预防火灾事故,消除安全隐患,减少环境污染,保障公共安全和人民群众生命财产安全,根据《中华人民共和国大气污染防治法》《中华人民共和国治安管理处罚法》《烟花爆竹安全管理条例》(国务院令第455号,第666号修改)、《湖南省大气污染防治条例》等规定,市人民政府已决定在株洲市城区禁止和限制燃放烟花爆竹。
正确燃放
一、禁限放区域
为确保公共安全与个人安全,以下这些场所和区域禁限放烟花爆竹,大家务必牢记:
一、禁止燃放情况
具体禁止燃放区域如下:
(一)北环大道-东环北路-东环路-南环路-建宁大桥-西环路-石峰大桥-响田西路-铜霞路以北-武广线以东株洲区域-时代大道以南-迎宾大道合围的城市区域。
(二)石峰区云田镇。
(三)渌口区渌口镇的向阳社区、接龙桥社区、伏波岭社区湾塘村、青龙湾村、王家洲村、杨梅村、双月村、渌口村,南洲镇的南岸村、湘渌村、湘东村。
(四)前三项规定区域以外的国家机关、学校、医院、交通枢纽、人员密集场所、风景名胜区、养老机构、文物保护单位等重点场所以及法律法规规定禁止燃放区域。

二、限制燃放情况
(一)限制燃放区域
沪昆高速-长株高速-云田镇镇界-云龙大道-沪昆高速-荷塘区区界-醴易高速-千亿大道-湾塘村村界-杨梅村村界-南岸村村界-湘渌村村界-329省道-滨江路-栗雨街道浅塘社区边界-群丰镇响塘社区边界-湘莲大道-株洲市市界合围区域内,除本通告划定的全年禁止燃放烟花爆竹区域外,其余区域划定为限制燃放烟花爆竹区域。
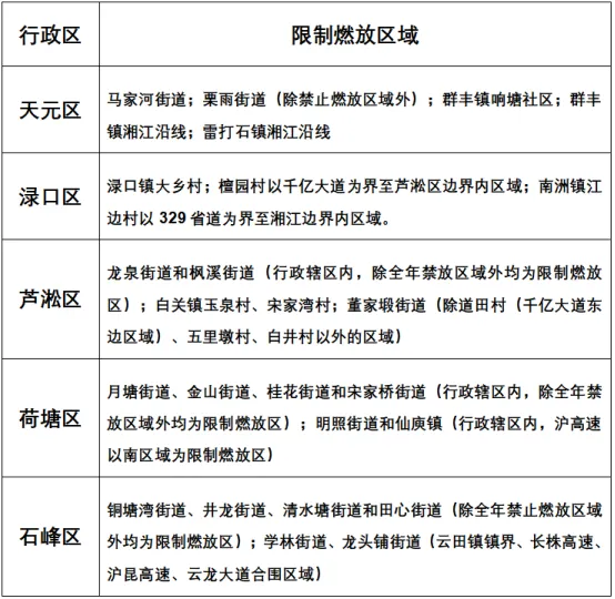
各区具体区域为:

(二)限制燃放时段
��禁放时段:上述限制燃放区域内,元旦、除夕、农历正月初一至初三、元宵节禁止燃放烟花爆竹。
✅允许燃放时段:禁放时段以外的其他时段,允许在限制燃放区域规范燃放烟花爆竹。
❗特别时段:重污染天气预警期间,天元区、渌口区、芦淞区、荷塘区、石峰区全域禁止燃放烟花爆竹。
二、正确燃放烟花
找到了合适的燃放烟花场地只是第一步,接下来正确且安全地燃放才是重中之重。
1、烟花状态需检查。在燃放时同学们应检查外包装是否完好,有无漏药、受潮、变形、过期;引线破损、药剂外露的烟花直接报废,切勿使用。
2、选择空旷、平坦、无易燃物的室外场地。同学们在燃放时应远离居民楼、阳台、楼道、加油站、高压线、山林、柴草垛等禁放区域,距离建筑物、树木至少25米。

三、及时处理措施
当遇到突发火灾情况时,保持冷静并采取正确的应对措施至关重要,这不仅能有效控制火势,还能最大程度保障自身安全,以下是一些关键做法:
1、同学们在拨打火警后应在主要路口接应消防车辆,期间保持报警电话畅通,随时接受消防部门的问询。
2、烟花着火用干粉灭火器对准火焰根部喷射,禁止用泡沫灭火器,避免药剂与泡沫反应。
3、也可用大量水持续浇灌,但需完全浇湿烟花药剂,防止阴燃复燃。

燃放须知
1、同学们仅能购买和燃放个人燃放类C级、D级烟花,严禁使用A级、B级专业燃放类产品,同时应提前核实所在区域是否属于限放区、允许燃放的时段。
2、在燃放时应清理场地周围的纸屑、枯草等易燃物,准备一桶水或灭火器备用。
3、燃放结束后,不要立即离开,待烟花完全熄灭后,用清水浇透残余的纸屑、药筒,确认无火星后再清理。
4、未燃放成功的烟花(如引线烧完未起爆),不要急于靠近,需等待10-15分钟后,用水浇湿再妥善回收,切勿随意丢弃或二次点燃。

警示语
年味不只是烟花璀璨,更是平安相伴,依规过节,舒心惬意。燃放烟花讲文明,遵守社会公德,不扰邻里休息,不污染公共环境,燃放后主动清理纸屑与残屑,用责任守护佳节,用安全点亮年味。
部分来源:昌航科院机械与材料学院